继今年会2023届硕士毕业生牟洪顺利考取上海体育大学博士研究生后,七月初喜报再传,同年级的王传志顺利考取华南师范大学体育科学学院运动人体科学博士研究生!至此,学院今年的考博率已达28.6%,再创历史新高。
下面让我们一起走进他的故事:
王传志,中共党员,师从原阳讲师,研究方向为运动促进心血管健康的机制研究。硕士期间以第一作者身份发表体育科学论文1篇,生理学报论文1篇,第一作者在投SCI论文1篇,共同第一作者在投SCI论文3篇,在第37届解剖学大会发表会议论文一篇。曾获得2021年优秀研究生、研究生学业奖学金二等奖、今年会官方网站优秀志愿者等荣誉。

自强不息,宁静致远
自硕士研究生入学以来,王传志便对导师原阳老师表达了考博的想法。研究生期间更是在原阳老师的指导下踊跃参加专业方向的大型会议并作汇报。在校期间,多次参加学院组织的中小学体育教研活动,经常与老师探讨专业领域的疑惑,导师总是不厌其烦予以指导。他在参加解剖学年会中,对运动促进健康的生理生化机制产生了浓厚的兴趣,这激发了他进一步探索运动人体科学专业的决心。他还利用课余时间,去了青医附院心内科实习,并了解到心血管相关疾病的危害,以及运动促进心血管健康的益处,这一经历进一步加深了他对领域探索的决心。

学贵得师,亦贵得友
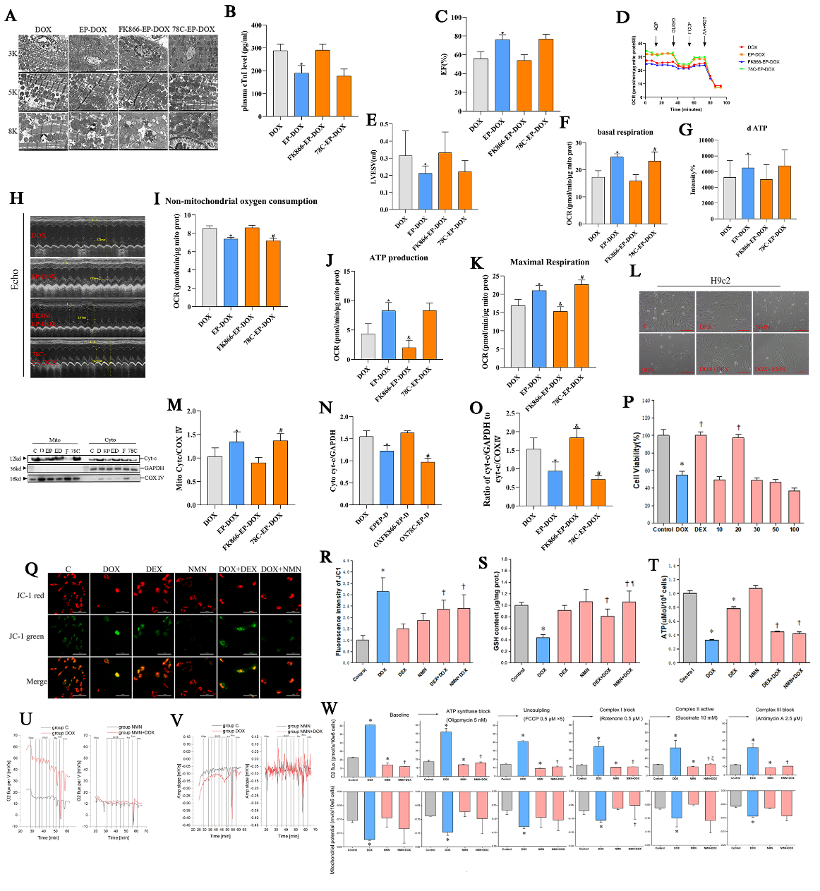
生活中,原老师与王传志亦师亦友。学习上原老师经常与他一起分享科学前沿,探讨研读文献,设计实验思路。从复杂的分子生物学实验的学习到文献综述的多次修改。他们互相进行深度的思维碰撞,共同寻找新的发展方向。运动促进心血管健康的机制研究一直以来都运动生理学领域的前沿热点,通过二人多次的探讨与其自身的文献积累,王传志最终确立了运动预适应预防阿霉素心脏损伤的这一课题方向。他的第一篇核心论文是在硕士二年级时期发出,临近过年,一边面临着分子生物学实验,一边修改着综述。他已经记不清第一篇综述修改过多少稿,被拒绝过多少次。最终,功夫不负有心人,历时一年,他的第一篇文章见刊。他时常告诉自己失败是成功之母,每一次小的突破,不断激励着他继续向前。
科研之路并非总是一帆风顺的,在此期间他与师兄梁志德、田树栋及同窗牟洪、黄芳互相分享喜悦与忧愁。在几人的互相鼓励与支持下,三年的研究生生活有滋有味。当然,在此期间,依然有人会怀疑他们的这种付出,能否最终学有所成。他却始终坚信抓住当下,并接受事与愿违。

道阻且长,行则将至
回头看,轻舟已过万重山,从开始的阅读一篇文献可能需要几天甚至几周,到现在能够精准查阅,了解文献的脉络。这其中经历的困窘,他依旧历历在目。肿瘤研究院的实验室是他的主阵地,熬夜处理数据、做实验、绘制机制图已成家常便饭。曾经让自己绝望的分子生物学实验,到后面能够作为师兄帮助师弟师妹解决一些困难,从对软件的使用一无所知到能够熟练运用,王传志历时两年走过了这从不会到会的过程。


在原老师课题组,王传志说他最大的收获就是要有极强的主观能动性,对于他而言,三年来最大的成长,莫过于从没人教等于我不会;到没人教,我可以想办法自己学这样的过程。他逐渐掌握相关实验技能,并带领团队成员参与国家自然科学基金项目的主要实验研究。

历经三年的打磨,他终于在自己的领域有了一定的积累,在原阳老师以及多位老师的指导与帮助下,他在领域内发表重要成果。


行而不辍,未来可期
在日常生活中,除了做科研,王传志最大的乐趣就是游泳和健身,在研究生期间,他利用课余时间考取了国家游泳教练员和救生员证,并利用假期时间承担健身教练一职。他诙谐幽默的教学风格,获得了学员及其家长的一致好评。

王传志说游泳教学和健身,让他拥有了健康的身体,每当遇到较大的压力,他都会去健身和游泳来发泄调节情绪。
当然,他也深知,自己未来还有很长的路要走,能力还需要进一步打磨和提升,但是在青大的这三年对于他而言,具有重要意义。未来,随着对于领域相关专业认识的加深,他相信他将有所收获。
我们相信他将继续以他的热情、毅力和才能,在运动人体科学领域取得更大的突破。同时,他的乐观、开朗和坚毅的个性也将激励更多的同学们投身科研。
这是王传志的故事,一个对科研充满热情,不断追求卓越,勇于面对挑战,永不言败的研究生。他的故事鼓舞着我们,让我们看到了努力和坚持的价值。在未来,我们也期望有更多的研究生能够积极投身科研事业,也祝愿我们的学院越来越好。